서평
유니티 6 버전 반영 따라하기 유니티 게임 개발 도서
조이팜
2025. 8. 31. 14:33
반응형
안녕하세요.
오늘 포스팅할 책은 유니티 게임 개발서입니다.
일단 이 책의 특징은 5개의 예제를 이용해서 유니티가 어떤 프로그램인지 익힐 수 있게 구성되어 있습니다.
책은 244페이지인데요.
분량은 작지만 유니티 프로그램을 쉽고 빠르게 실행해 볼 수 있도록 꾸며졌습니다.


1장에서는 유니티 프로그램 설치에 대한 설명을 해주고요.
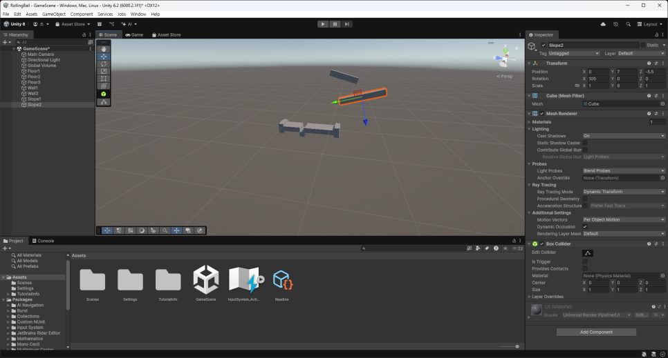
2장에서는 구슬 굴리기를 직접 만들어 보며 유니티 에디터의 기본 조작법을 익히게 됩니다.
3장에서는 3D 콘텐츠를 직접 만들어 보고요.

4장에서는 2D 게임 만들기
5-6장은 비주얼 스크립팅 기법을 배우게 됩니다.

책에서 사용하는 소스는 한빛미디어 홈페이지에서 다운로드가 가능합니다.



1장에서 유니티를 설치하게 되는데요.
중요한 것은 유니티 허브를 다운로드 해서 컴퓨터에 설치하면 유니티 엔진을 허브에서 설치하는 형태로 진행이 됩니다.
용량이 꽤 크지만 우리나라 인터넷 품질이 우수해서 어렵지 않게 다운로드 가능합니다.




기본적으로 새 프로젝트를 시작하며 시작하게 되는데요.
템플릿 중에 하나를 선택하고 프로젝트 이름을 넣어 만들어 주시면 됩니다.

프로젝트 이름은 알파벳으로 정해서 입력하시면 됩니다.


프로젝트가 만들어 진 후에 씬을 만들어야 합니다.





접기/펴기
유니티




유니티 처음 배우시는 분들을 위해
따라하기 쉽게 구성한 책입니다.
처음 유니티를 공부하신 다면 이 책 추천합니다.
반응형